19-01-2021, 16:46
SMS New Station 700 Recarga Bateria
Em outros Modelos:
O circuito carregador do NEW STATION é composto por:
-Ponte retificadora com 4 diodos (D10, D11, D14, D16), sendo eles 1N4007. Eles retificam aprox. 19VAC que vem dos dois fios Azuis do CN2. Se não tiver essa tensão, dificilmente o problema estará no trafo.
-Dois resistores (R42 e R43) de 1R/1W, que na maioria das vezes queimam e ficam com a resistência muito alterada.
-Um resistor (R41) de 0R22/1W.
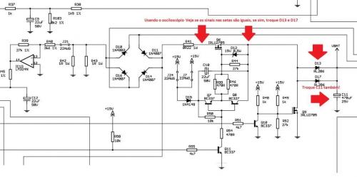
Em outros Modelos:
O circuito carregador do NEW STATION é composto por:
-Ponte retificadora com 4 diodos (D10, D11, D14, D16), sendo eles 1N4007. Eles retificam aprox. 19VAC que vem dos dois fios Azuis do CN2. Se não tiver essa tensão, dificilmente o problema estará no trafo.
-Dois resistores (R42 e R43) de 1R/1W, que na maioria das vezes queimam e ficam com a resistência muito alterada.
-Um resistor (R41) de 0R22/1W.
----------------------------------------------------------------------------
Considere fazer uma doação para manter este fórum online.
CHAVE PIX: brasilfix@BrasilFix.com
----------------------------------------------------------------------------
Considere fazer uma doação para manter este fórum online.
CHAVE PIX: brasilfix@BrasilFix.com
----------------------------------------------------------------------------

